Disciples Church Springfield seeks to be a church with a leadership culture that is healthy, humble and holy. Healthy in living out good works consistent with sound teaching (Titus 2: 1); humble in leading under the rule of Christ the Chief Shepherd (1 Peter 5:1 - 9); and holy in showing sincere brotherly love for each other (1 Peter 1: 22 - 23).
1. Purpose
The purpose of this Policy is to provide a fair, efficient and effective process for addressing complaints related to the conduct of Pastors at Disciples Church Springfield.
This Policy is to be read alongside the Code of Conduct (Code) which sets the standard of behaviour to which our Pastors can be held accountable. Any complaint made under this Policy must specify the section(s) of the Code which the complainant alleges has been breached.
This Policy does not seek to cover interpersonal conflicts between members and/or Pastors or any Childsafe concerns which are addressed by our Conflict Management Procedure and Child Safety Policy respectively.
Where a complainant alleges any criminal conduct, he or she is encouraged to report the matter to the relevant law enforcement agency. Disciples Church Springfield will at all times comply with our mandatory reporting obligations under law.
This Policy is to be read alongside the Code of Conduct (Code) which sets the standard of behaviour to which our Pastors can be held accountable. Any complaint made under this Policy must specify the section(s) of the Code which the complainant alleges has been breached.
This Policy does not seek to cover interpersonal conflicts between members and/or Pastors or any Childsafe concerns which are addressed by our Conflict Management Procedure and Child Safety Policy respectively.
Where a complainant alleges any criminal conduct, he or she is encouraged to report the matter to the relevant law enforcement agency. Disciples Church Springfield will at all times comply with our mandatory reporting obligations under law.
2. Scope
This Policy applies to all ordained Pastors of Disciples Church Springfield. A complaint can be made under this Policy by anyone connected or not connected with Disciples Church Springfield including any members, visitors or the general public. Complaints made under this Policy may not be anonymous and must be personally signed by the complainant.
3. Principles
The following principles will guide the manner in which all complaints are handled under this Policy:
1. Sensitivity and Care: all parties should be treated with loving respect and dignity. An appropriate level of pastoral care should be offered to both the complainant and the respondent during and after the resolution of a complaint.
2. Promptness and Timeliness: as far as reasonably practicable, a complaint should be received, considered, investigated (if necessary) and decided upon promptly and without undue delay.
3. Confidentiality and Discretion: the fact and details of a complaint should be kept strictly confidential to the greatest extent possible. All parties should limit disclosure to those persons directly involved in resolving it or who are providing pastoral care.
4. Impartiality and Fairness: all complaints should be handled in an impartial manner, all parties should be fairly heard, and all persons involved in resolving the complaint should be free of any actual or apprehended bias.
5. Free of Repercussions: no person should be subject to victimisation or adverse treatment for making a complaint or participating in an investigation in good faith under this Policy.
4. Review Committee
The Review Committee (Committee) is responsible for receiving, considering and if necessary, investigating a complaint made under this Policy.
The Committee will comprise at least three persons who are appointed by the Elder Board of Disciples Church Springfield and will serve for the duration of the investigation. The Elder Board will not appoint anyone to the Committee who is the subject of or directly or indirectly involved in the complaint, or has a real or perceived conflict of interest in relation to the complaint. The Committee is to comprise at least:
The Pastor who is the subject of the complaint cannot participate in the selection of the Committee members.
The Committee will comprise at least three persons who are appointed by the Elder Board of Disciples Church Springfield and will serve for the duration of the investigation. The Elder Board will not appoint anyone to the Committee who is the subject of or directly or indirectly involved in the complaint, or has a real or perceived conflict of interest in relation to the complaint. The Committee is to comprise at least:
a. an elder who is to serve as the Chair of the Committee (Chair);1
b. an elder’s wife (not the wife of the Committee Chair); and
c. a respected member of Disciples Church Springfield.2
The Pastor who is the subject of the complaint cannot participate in the selection of the Committee members.
5. Complaints Procedure
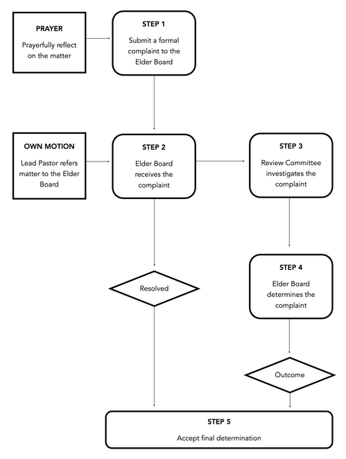
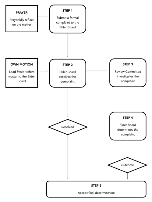
If you are concerned about the conduct of a leader covered by the Code, you should follow the steps set out below and in Appendix A of this Policy.
5.1 Prayerfully reflect on the matter
5.2 Submit a formal complaint to the Elder Board
5.3 Accept the outcome or if appropriate, appeal to an external body
5.1 Prayerfully reflect on the matter
Take time to prayerfully bring this concern before the Lord. It is a very serious matter to bring an accusation against a church leader, especially if it is not supported by evidence (1 Tim 5:17-21).
Prayerfully ask yourself the following questions:
- Am I aware of all the facts?
- Is this an interpersonal conflict that should be resolved through the Conflict Management Procedure?
- Is there clear evidence or witnesses to support the alleged misconduct?
- Can I demonstrate that the leader has breached a section of the Code?
5.2 Submit a formal complaint to the Elder Board
a. Step 1: Submitting a formal complaint
If, after prayerful reflection, you decide to make a formal complaint, you should submit it to the Elder Board.
Your complaint must be in the form prescribed by Appendix B. Specifically, it must be in writing, personally signed and include the following information:
i. your name and contact details, and the nature of your relationship with Disciples Church Springfield and the respondent;
ii. the name of the person you are alleging has breached the Code;
iii. the specific section(s) of the Code that you allege the respondent has breached;
iv. details of the alleged breach including when, where and how this breach is alleged to have occurred; and
v. any evidence of or witnesses to the alleged breach.
b. Step 2: Receiving a formal complaint
Upon receiving the complaint, the Elder Board is to consider whether the complaint is, prima facie:
i. a matter of substance: it describes specific conduct, an incident or a pattern of conduct that can be verified; and
ii. a matter of consequence: it describes specific conduct, an incident or a pattern of conduct that, if substantiated, would constitute a breach of the Code and which would have consequences for the respondent and Disciples Church Springfield.
If the Elder Board determines that the complaint is not prima facie a matter of both substance and consequence, it is to dismiss the complaint and advise the complainant of its decision.
However, if the Elder Board determines that the complaint is prima facie a matter of both substance and consequence, it must convene a Review Committee and provide it with a preliminary report of its initial determination.
The Elder Board will seek to make its initial determination within four weeks of receiving the complaint, and will inform the complainant of its determination as soon as reasonably practicable.
c. Step 3: Investigating a formal complaint
As part of its investigation, the Committee may interview the complainant, the respondent and any appropriate witnesses. It may also, with the approval of the Elder Board, engage an external party to assist with the investigation.
Following its investigation into the complaint, the Committee is to provide a report including any initial findings of fact and recommendations to the Elder Board. The report must make a preliminary determination whether the alleged conduct contained in the complaint is in whole or in part:
- Sustained: the evidence supports a finding that the alleged conduct did in fact occur.
- Not sustained: there is not sufficient evidence to establish whether the alleged conduct did or did not occur.
- False: the evidence supports a finding that the alleged conduct did not occur.
- Vexatious: the evidence supports a finding that the complaint was made without reasonable grounds or was designed to harass, annoy, or cause delay or detriment to the respondent.
- Misconceived: the evidence supports a finding that the complaint was made in good faith but was based on a misunderstanding of the facts.
The Committee must seek to provide this report to the Elder Board within four weeks of commencing the investigation.
d. Step 4: Determining a formal complaint
Upon receiving the report from the Committee, the Elder Board is to make a final determination in relation to the complaint.
Where the respondent is found to have breached the Code, the Elder Board may take appropriate disciplinary action against the respondent including but not limited to:
i. a warning,
ii. suspension,
iii. disciplinary action against an employee permitted under contract or by law, or
iv. removal from office.
The Elder Board is to advise the complainant and the respondent of the final determination including any action taken by the Elder Board in relation to the complaint. It will seek to do so within four weeks of receiving the Committee’s report.
5.3 Accept the outcome or if appropriate, appeal to an external body
Whatever the outcome, you should acknowledge that your complaint has been taken seriously and accept the final determination of the Elder Board.
If, however, you are unable to accept the outcome, you may seek recourse under civil law or raise a relevant concern with the Australian Charities and Not-for-profits Commission. If your complaint is in relation to the conduct of the Lead Pastor and you are unable to accept the outcome, you may also seek recourse under the Complaints Policy of FIEC Australia.
6. Own Motion Investigations
Where the Lead Pastor receives information and forms a reasonable belief that a Pastor of Disciples Church Springfield has acted in breach of the Code, he may refer the matter to the Elder Board for initial consideration and if appropriate, investigation by a Review Committee, according to the process set out from section 5.2b to 5.3 of this Policy.
7. Vexatious Complaints
This Policy should not be used by any person to make vexatious complaints. Vexatious complaints include complaints that are an abuse of the process set out in this Policy, submitted or continued without reasonable grounds, or designed to harass, annoy, or cause delay or detriment.
If the Committee determines that a complaint submitted by a member of Disciples Church Springfield is vexatious, it may exercise church discipline against the member.
Disciples Church Springfield is under no obligation to consider or investigate a complaint any further once all avenues under this Policy have been exhausted.
If the Committee determines that a complaint submitted by a member of Disciples Church Springfield is vexatious, it may exercise church discipline against the member.
Disciples Church Springfield is under no obligation to consider or investigate a complaint any further once all avenues under this Policy have been exhausted.
8. Record Keeping
All records including the complaint, investigation reports, interviews, correspondence and file notes will be securely kept by Disciples Church Springfield during and after the resolution of the matter.
All personal information will be handled in accordance with the Australian Privacy Principles and where appropriate will be de-identified and destroyed after a data retention period of 2 years from the formal conclusion of the matter.
All personal information will be handled in accordance with the Australian Privacy Principles and where appropriate will be de-identified and destroyed after a data retention period of 2 years from the formal conclusion of the matter.
9. Review
The Elder Board will monitor the effectiveness of this Policy and consider implementing any appropriate amendments.
1 This should be someone who sits on the governing body of the church and who exercises structural authority over the congregation. This person should not be the Senior Pastor if at all possible.
2 This should be a man or woman who is an ordinary member of the church whose integrity is trusted by the majority of the congregation and who can be seen to bring impartiality from outside the leadership structure.
2 This should be a man or woman who is an ordinary member of the church whose integrity is trusted by the majority of the congregation and who can be seen to bring impartiality from outside the leadership structure.
APPENDIX A: FORMAL COMPLAINT PROCESS

Approved by the Elder Board on 10th October 2023.